微淘99划算节私域内容营销怎么玩?今天酷驴小编为大家带来2020年微淘99划算节内容营销作战指南,分别适用L0~L3。L4~L6不同阶段的商家,大家可以根据自己的情况进行参与!

一、活动背景
活动名称:微淘99划算节
活动意义:99划算节,大促级别堪称“小双11”。本次99玩法更聚焦提升导购效率,通过私域内容营销玩法引导,公域流量的扶持,帮助商家朋友们提升进店率及成交转化率!同样也是2020年双11前,天猫淘宝全行业最重量级投入的一场内容营销活动!
活动级别:s级
活动时间:9月5日-11日
二、今年99微淘怎么玩?

三、今年99商家如何参与?

1、内容玩法及资源激励
1)上新/清单发布——全量商家皆可参与
按以下官方内容要求完成内容发布,通过审核采纳后,即可在9.5~9.11期间进入99频道获得推荐。

2)99尖货日历——淘宝L6+天猫SKA以上商家,货品符合尖货要求可参与
按以下官方要求先进行尖货日历报名,通过审核后小二将指导您在后台完成发布,即可在9.9~9.11期间在99频道海景房内页获得推荐。
99尖货日历海景房报名入口(提报尖货宝贝卖点、链接、及配置优惠券的面值及数量)请咨询酷驴客服。

99尖货日历海景房内容发布入口(待开放,预计9.5上线)
2、派券玩法及资源激励
按以下官方要求先进行99微淘神券齐发参与报名,通过审核后小二将指导您在后台完成发布,即可在99大促期间在福利频道首屏坑位内获得推荐。
99神券齐发福利频道坑位报名入口(提报配置优惠券的面值及数量)请咨询酷驴客服。

99神券齐发福利频道推荐坑位发布入口(待开放,预计9.5上线)
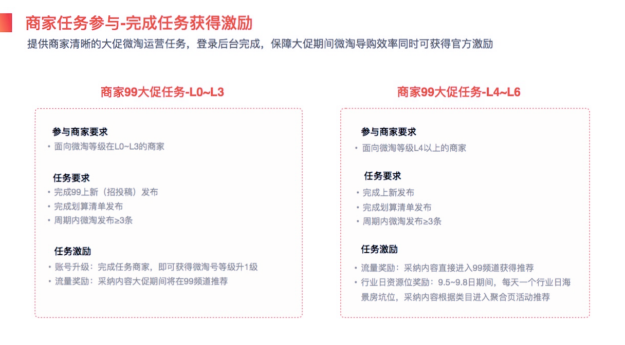
3、商家任务参与
完成99大促任务,获得对应激励。

以上就是2020年微淘99划算节内容营销作战玩法及指南。如您需要了解更多信息可以直接联系右侧在线客服,或将您的联系方式发送给酷驴客服,我们会第一时间给您发送相关资料。